|
SATO GZ408e
一、SATO GZ408e打印機安裝
1.1 介質選擇
SATO GZ408e打印機可以打印連續紙和定位紙,定位紙包括黑標定位與間隔定位,如下圖所示:
1.2 介質安裝
SATO GZ408e打印機介質安裝示意圖如下:
SATO GZ408e介質安裝需注意:
① 介質必須從“介質導向軸”下穿過。
② 介質必須從“標簽感應器”中穿過。
③ “標簽感應器”的位置(通過傳感器調節鈕進行定位)必須與介質定位標志相對應。
1.3 碳帶安裝
SATO GZ408e碳帶選用時,盡量使用內碳碳帶,安裝示意圖如下:
二、SATO GZ408e打印機操作和配置
2.1 操作面板
SATO GZ408e前面板上有一個兩色LED指示燈、有兩個接觸按鈕、三個調整電位器和一個液晶顯示屏。
| LED指示燈 |
功能 |
| 狀態 |
*當聯機時,處于常綠狀態;當脫機時,處于常綠關。
*當接收數據或緩沖期接近滿時,閃爍綠色。
*當檢測到打印機錯誤時,顯示為紅色。
|
| 按鈕 |
功能 |
| LINE |
*將打印機在聯機與脫機間切換。 *在設置菜單中滾動菜單選項。 *在打印作業期間,可暫停打印。 |
| FEED |
*走一張標簽 *在設置菜單中選擇菜單選項。 |
| 電位器 |
功能 |
| Print |
通過電位器來調節打印深度(微調) |
| Offset |
通過電位器來調節前近/后退的位置(剝離器/切刀/撕紙)(+/-3.75mm) |
| Pitch |
通過電位器來調節標簽的起始位置(+/-3.75mm),它將影響進紙的停止位置、打印位置和剝離位置 |
2.2 DIP開關設置
SATO GZ408e集成的DIP開關(DSW2和DSW3),通過配置DIP開關來啟用或禁用打印機的某些功能,如下:
◆ 熱轉印或熱敏模式
◆ 標簽感應器啟用/禁用
◆ 打印頭檢測模式
◆ HEX轉儲模式
◆ 單作業或多作業接收緩沖
◆ 下載模式
◆ 硬件/軟件DIP開關模式
◆ 打印模式
◆ 外部信號操作模式
SATO GZ408e打印機可以使用硬件或軟件DIP開關配置打印機的設置,硬件DIP開關是指位于操作面板蓋后面的物理DIP開關,軟件DIP開關是指存儲在打印機內部的一組虛擬DIP開關。
硬件或軟件DIP開關的選擇是由一個DSW2-8來控制,DSW2-8默認設置為ON,從而默認是通過軟件DIP來配置打印機設置的。
2.2.1 軟件DIP開關配置
虛擬的軟件DIP開關有兩個(DSW2和DSW3)存儲于打印機內存中。DSW2包含7個開關(DSW2-1到DSW2-8),DSW3包含8個開關(DSW3-1到DSW3-8)。軟件DIP開關更改后,需關機開機后生效。
軟件DIP開關也可以通過SATO All-In-One Tool軟件來設定。(SATO All-In-One Tool下載地址:http://www.richufangzhi.cn/news/view.asp?id=207)
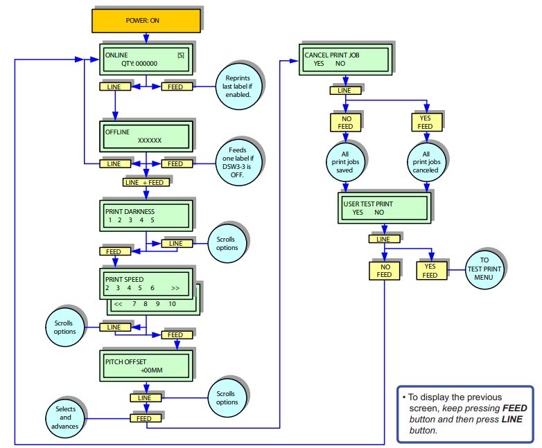
2.3 OPERATING MODES
2.4 NORMAL MODE
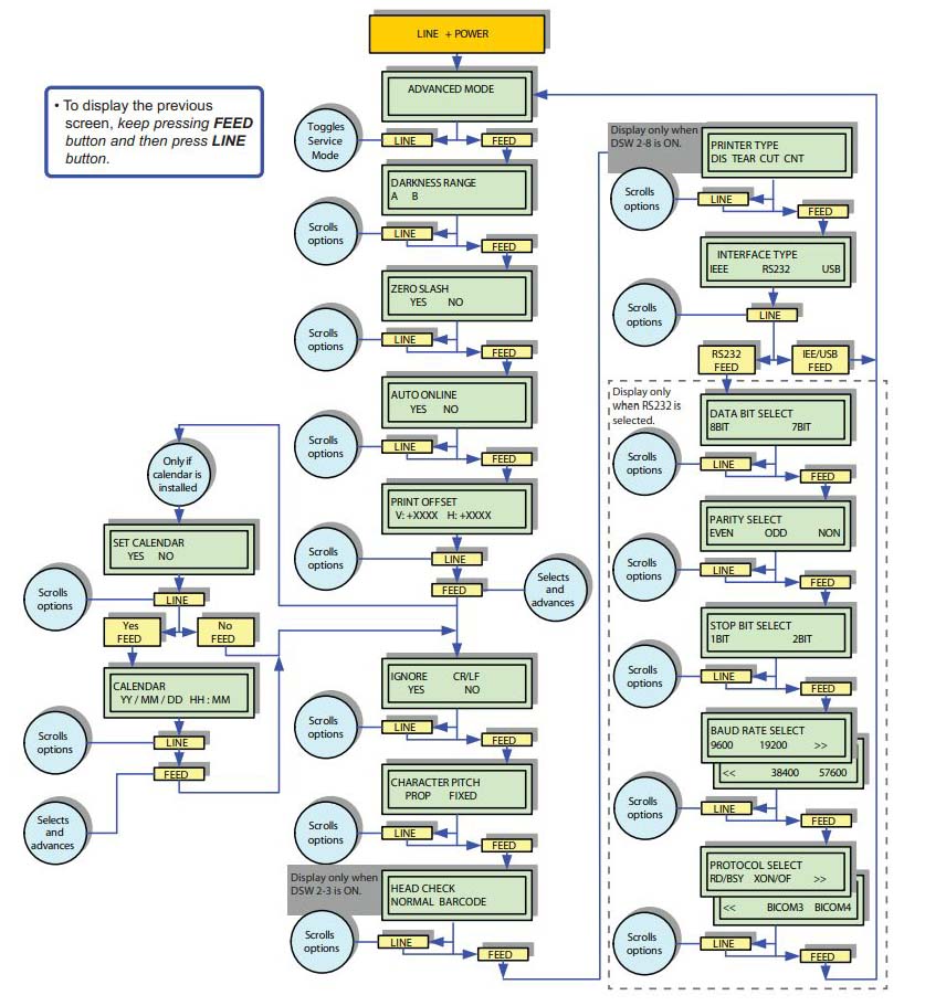
2.5 ADVANCED MODE
2.6 SERVICE MODE
SERVICE MODE中可配置軟件DIP開關的值。
2.7 COUNTER MODE
每次重新安裝打印頭后,應對head counter進行復位。
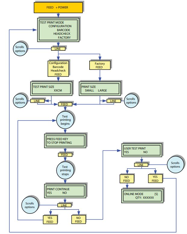
2.8 TEST PRINT MODE
在該模式下,可以打印各種類型的測試標簽。
2.9 DEFAULT SETTING MODE
三、SATO GZ408e打印機清潔和維護
3.1 如何清潔打印機?
① 開始前,準備好無水酒精和棉花棒,確保關閉打印機電源,并拔下電源線。
② 翻起主蓋。
③ 逆時針轉動綠色的打印頭鎖定桿,打印頭就可見了。
④ 擦去打印頭、打印輥軸、碳帶輥上面的污垢。
⑤ 清潔傳感器導片。
3.2 更換打印頭
如果打印頭損壞或磨損,可以自行替換。無需進行調整。在打印頭更換后,記住清零打印頭計數。
① 關閉打印機電源,并拔掉電源線。
② 打開主蓋,并確保打印頭鎖定桿被鎖定。
③ 擰出螺絲2。
④ 釋放打印頭鎖定桿,拔出有問題的打印頭。
⑤ 拔掉上面的那根連接線。
⑥ 把兩根連接線插入到新打印頭上。
⑦ 把新打印頭插入到打印組件3中。
⑧ 擰緊螺絲2。
3.3 更換保險絲
保險絲的功率不能大于3.15A 250V。
四、SATO GZ408e打印機故障
常見的故障報警顯示,如下:
| 錯誤 |
LED |
LCD顯示 |
描述 |
| Machine |
紅色 |
|
1、確保所有接線都是連接正確;2、更換主電路板 |
| Buffer Overflow |
紅色 |
|
1、接收到的數據大小超過接收緩存區的大;2、建立正確的通訊協議 |
| Head Open |
紅色 |
|
1、正確關閉打印頭;2、更換打印頭開開關 |
| Paper End |
紅色 |
|
1、確保介質正確安裝;2、清潔傳感器的發射和接收表面;3、確保正確的傳感器配置 |
| Ribbon End |
紅色 |
 |
1、確保碳帶安裝是正確的;2、確保碳帶沒有損壞;3、確保打印機正確的配置 |
| Sensor Error |
紅色 |
 |
1、確保介質安裝正確;2、清潔傳感器的發射和接收表面;3、確保正確的傳感器配置 |
| Head Related |
紅色 |
 |
1、清潔打印頭表面;2、更換打印頭 |
| Print Pause |
紅色 |
 |
重新檢查打印數據 |
| Head overheat |
紅色 |
 |
打印頭溫度超過了允許的范圍 |
| Cutter Error |
紅色 |
 |
卡紙或切刀不能正常工作,清潔切刀 |
標簽
條碼標簽
碳帶
|